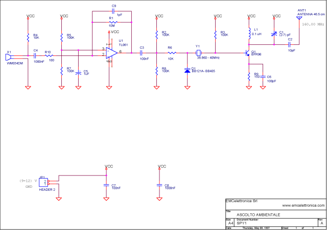
micro x-tal spy bug
Bug Components list
Item Quantity Reference Part
1 1 ANT1 ANTENNA 44.5 cm
2 1 C1 (2-7) pF
3 1 C2 10pF
4 2 C7,C3 100nF
5 2 C4,C8 1000nF
6 1 C5 1uF
7 1 C6 100pF
8 1 C9 1pF
9 1 D1 BB121A- BB405
10 1 JP1 HEADER 2
11 1 L1 five 0.1 uH, 4mm enamel wire windings
12 1 Q1 BFR96
13 1 R1 10M
14 5 R2,R3,R5,R7,R8 100K
15 2 R4,R6 10K
16 1 R9 150
17 1 R10 100
18 1 U1 TL061
19 1 X1 WM034DM
20 1 Y1 38.860 - 40MHz




Geen opmerkingen:
Een reactie posten